Thursday April 2026

হটলাইন

কনটেন্টটি শেষ হাল-নাগাদ করা হয়েছে: বুধবার, ১১ সেপ্টেম্বর, ২০১৩ এ ০১:৪৩ PM

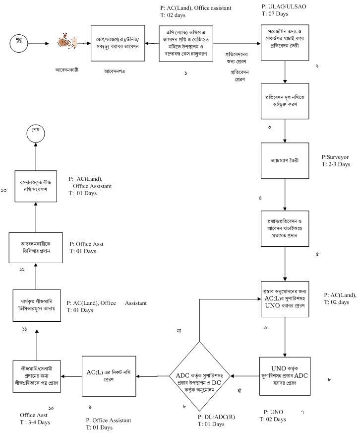
হাট-বাজার একসনা বন্দোবস্ত প্রদান

কন্টেন্ট: সেবা এবং ধাপ

ফাইল ১

এক্সেসিবিলিটি

স্ক্রিন রিডার ডাউনলোড করুন